Neurospora intermedia: the Indonesian oncom fungus that turns plant residues into nutritious food
AUTHORS
Vayu Maini Rekdal1,2,3, José Manuel Villalobos-Escobedo4,5,6,Nabila Rodriguez-Valeron7,8, Mikel Olaizola Garcia7, Diego Prado Vásquez7, Alexander Rosales3,9, Pia M. Sörensen10, Edward E. K. Baidoo3,11, Ana Calheiros de Carvalho12, Robert Riley13, Anna Lipzen13, Guifen He13, Mi Yan13, Sajeet Haridas13, Christopher Daum13, Yuko Yoshinaga13, Vivian Ng13, Igor V. Grigoriev4,5,13, Rasmus Munk7, Christofora Hanny Wijaya14, Lilis Nuraida14, Isty Damayanti14, Pablo Cruz-Morales12 & Jay. D. Keasling 1,3,9,11,12,15
1 Department of Bioengineering, University of California Berkeley, Berkeley, CA, USA.
2 Miller Institute for Basic Research in Science, University of California Berkeley, Berkeley, CA, USA.
3 Joint BioEnergy Institute, Emeryville, CA, USA.
4 Department of Plant and Microbial Biology, University of California Berkeley, Berkeley, CA, USA.
5 Environmental Genomics and Systems Biology Division, Lawrence Berkeley National Laboratory, Berkeley, CA, USA.
6 Tecnológico de Monterrey, Institute for Obesity Research, Monterrey, Nuevo León, Mexico.
7 ALCHEMIST Explore, Research and Development, Alchemist Aps, Copenhagen, Denmark.
8 Basque Culinary Center, Mondragon Universitatea, Donostia, Gipuzkoa, Spain.
9 Department of Chemical and Biomolecular Engineering, University of California Berkeley, Berkeley, CA, USA.
10 Harvard John A. Paulson School of Engineering and Applied Sciences, Harvard University, Cambridge, MA, USA.
11 Biological Systems and Engineering Division, Lawrence Berkeley National Laboratory, Berkeley, CA, USA.
12 Novo Nordisk Foundation Center for Biosustainability, Technical University of Denmark, Kgs. Lyngby, Denmark.
13 US Department of Energy Joint Genome Institute, Lawrence Berkeley National Laboratory, Berkeley, CA, USA.
14 Department of Food Science and Technology, Faculty of Agricultural Engineering, IPB University (Bogor Agricultural University), Dramaga, Indonesia.
15 California Institute of Quantitative Biosciences (QB3), University of California Berkeley, Berkeley, CA, USA.
e-mail: keasling@berkeley.edu
DOWNLOAD THE PAPER
In the markets of Java, Indonesia, reddish blocks of oncom sit stacked beside piles of tofu and tempeh.
At first glance, they look like another traditional ferment, but behind their orange hue and nutty aroma lies a microorganism with enormous biotechnological potential: the fungus Neurospora intermedia.
For centuries, Javanese families have prepared oncom from soybean residue —known as okara— allowing this fungus to colonize and transform it into a protein-rich food.
This fungus not only efficiently breaks down pectins and celluloses —key components of plant waste— but also converts agricultural residues into edible and nutritious biomass.
Through a multi-omics approach —integrating metagenomics, transcriptomics, metabolomics, and phylogenomics— we showed that the N. intermedia strains used in oncom fermentation form a genetically distinct population adapted to grow on human-derived by-products such as sugarcane bagasse and corn residues.
Unlike other industrial fungi, N. intermedia does not produce mycotoxins or toxic secondary compounds and can grow on a wide range of plant residues without requiring complex equipment.
This makes it an ideal model for sustainable solid-state fermentation, capable of transforming agricultural by-products into high-nutritional-value foods.
The study demonstrates that an ancestral ferment can be scaled into a modern biotechnological platform.
Neurospora intermedia stands at the crossroads of culture, science, and sustainability —a striking example of how traditional knowledge can inspire global solutions to reduce waste and improve food security.


Fig. 1 ext: Fotografías de muestras de oncom negro y rojo recolectadas de diferentes productores en Java, Indonesia. 
Fig. 1: Estudio metagenómico de oncom negro y rojo recolectado en Java, Indonesia. 
Fig. 2 ext: Mapeo de los datos del metagenoma de escopeta al genoma de N. intermedia 
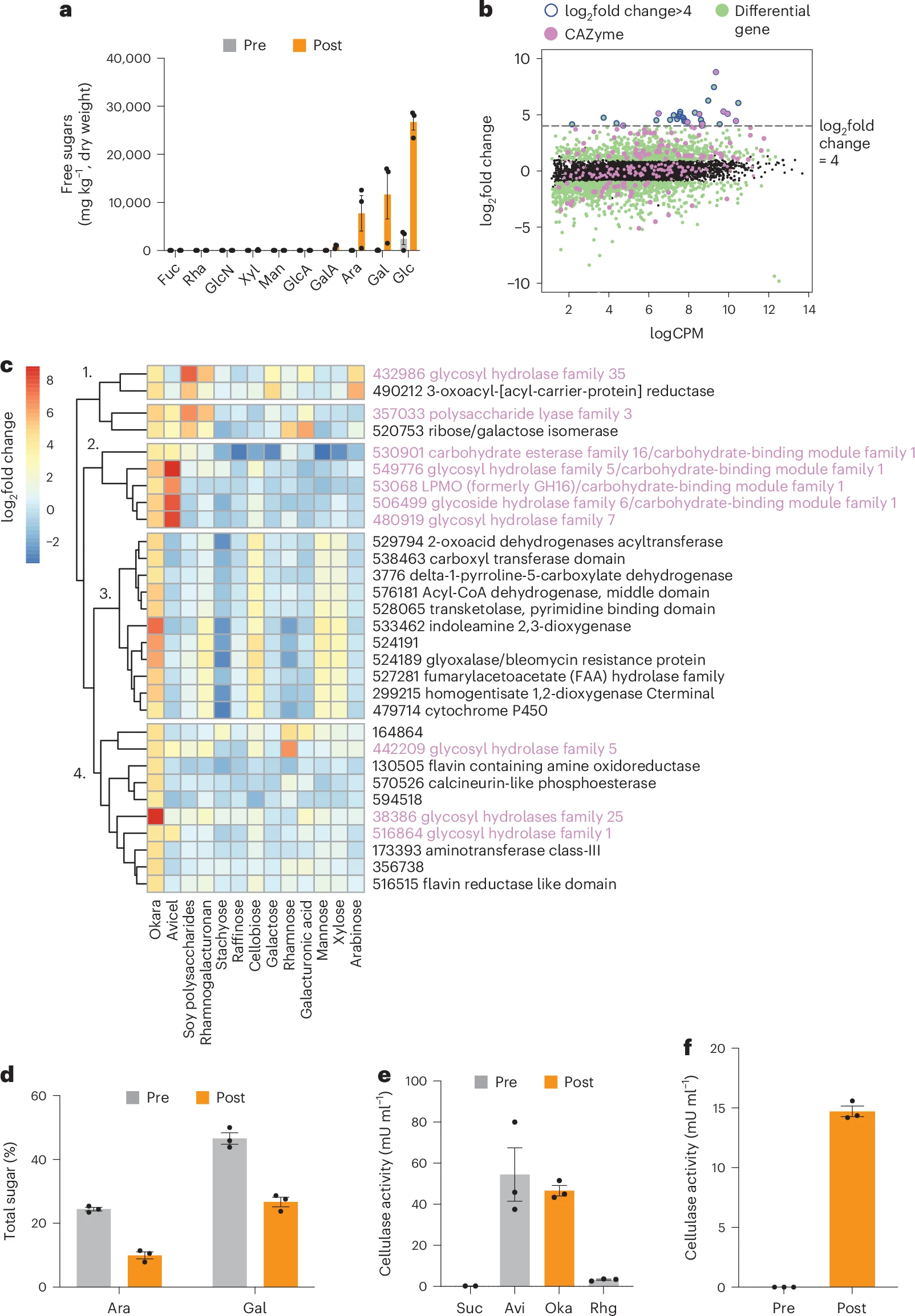
Fig. 2: La transcriptómica identifica la degradación de celulosa y pectina durante la descomposición de okara por N. intermedia. 
Fig. 3 ext: Perfil de nutrientes de la okara cruda y fermentada 
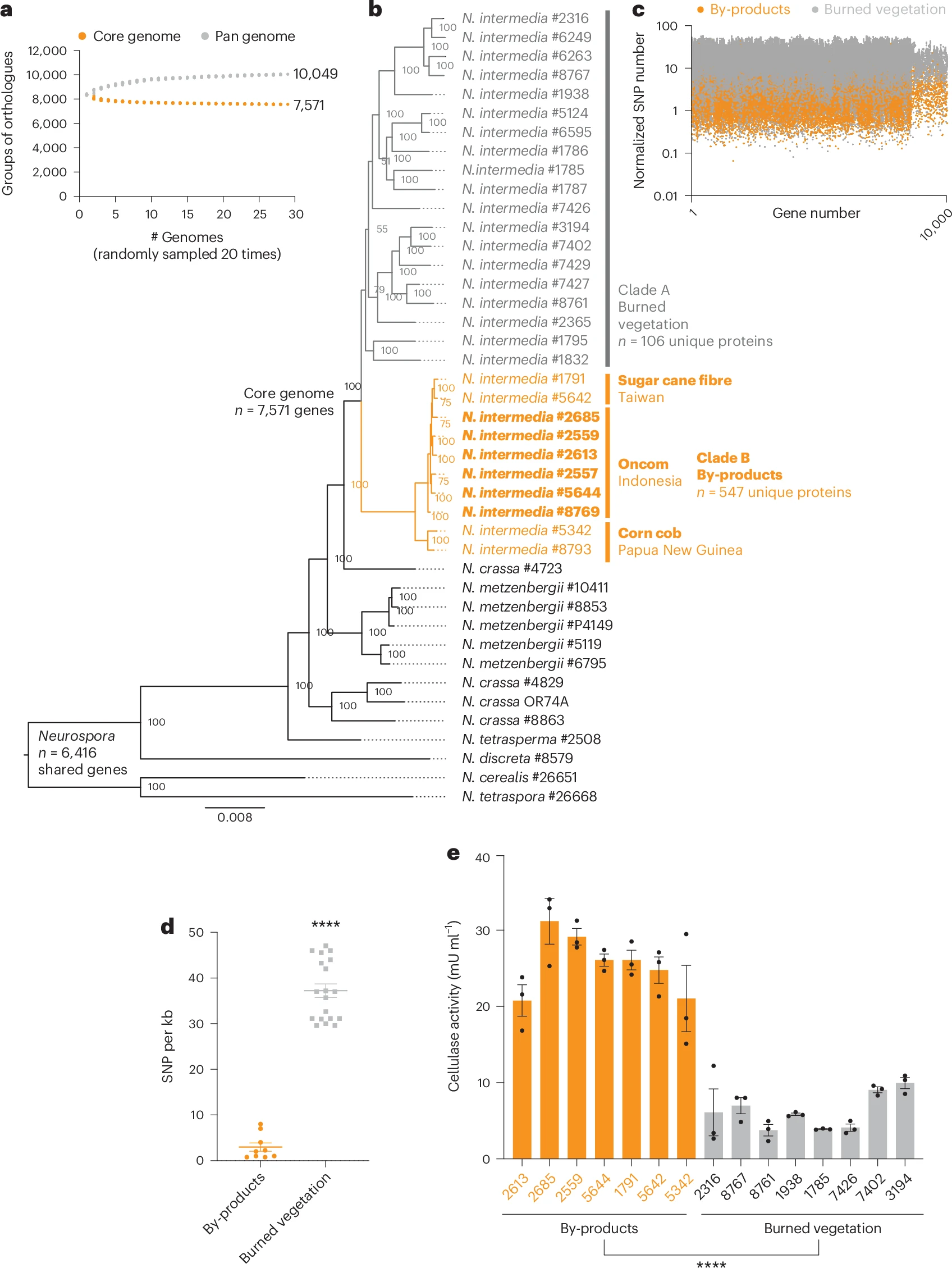
Fig. 3: Las cepas de N. intermedia utilizadas para oncom pertenecen a una subpoblación genéticamente distinta asociada con subproductos de la actividad humana. 
Fig. 4 ext: Niveles de ergotioneína en okara cruda y fermentada. 
Fig. 4: N. intermedia crece en diversos subproductos industriales del procesamiento de alimentos y productos agrícolas. 
Fig. 5 ext: El análisis de coexpresión global revela un módulo transcripcional compartido entre okara y avicel, así como genes expresados de forma única en okara. 
Fig. 5: N. intermedia tiene un bajo potencial de producción de metabolitos secundarios y es percibida positivamente por los consumidores fuera de Indonesia. 
Fig. 6 ext: Perfil de arabinosa y galactosa durante el crecimiento de N. intermedia en okara como única fuente de carbono en cultivos líquidos. 
Fig. 7 ext: Los representantes de los dos clados de Neurospora intermedia han informado previamente diferencias en la pigmentación de los conidios 
Fig. 8 ext: Expresión de la celulasa prevista perteneciente a la familia de la glicosil hidrolasa 7 en distintas fuentes de carbono 
Fig. 9 ext: Rendimiento de biomasa de cepas asociadas a subproductos y asociadas a la quema en okara



